ΣΣ ΚΑΠ 2023-2027
ΣΣ ΚΑΠ 2023-2027
Στηριξη για τοπικη αναπτυξη μεσω του LEADER

ΣΣ ΚΑΠ 2023-2027

Καρδίτσα - Θεσσαλιώτιδα:                                                Τόπος δημιουργίας, συνεργασίας και αλληλεγγύης

Read more: %s
READY FOR WORK MENTORING
READY FOR WORK MENTORING
ΠΑΡΟΧΗ ΥΠΗΡΕΣΙΩΝ ΕΘΕΛΟΝΤΙΚΗΣ ΚΑΘΟΔΗΓΗΣΗΣ (MENTORING)

READY FOR WORK MENTORING

δήλωσε συμμετοχή τώρα

Read more: %s
Κ.Υπ.Ε.Α
Κ.Υπ.Ε.Α
Δομη προωθησης της επιχειρηματικοτητας

Κ.Υπ.Ε.Α

Κέντρο Υποστήριξης Επιχειρηματικότητας Ανέργων και μειονεκτούντων πολιτών Δήμου Καρδίτσας

Read more: %s
ΚΑΛΥΨΗ
ΚΑΛΥΨΗ
Προγραμμα Στεγαστικης Συνδρομης

ΚΑΛΥΨΗ

Στόχος η αξιοποίηση ιδιωτικών κατοικιών για τη στέγαση (δωρεάν) ευάλωτων νέων ηλικίας 25 έως 39 ετών δικαιούχων του Ελάχιστου Εγγυημένου Εισοδήματος στο Δήμο Καρδίτσας. 

Στέγαση και Εργασία
Στέγαση και Εργασία
Προγραμμα Στεγαστικης Συνδρομης

Στέγαση και Εργασία

Προστασία, Πρωτοβουλία Στέγασης και Εργασίας Αστέγων Δήμων Π.Ε. Καρδίτσας και Δήμου Δομοκού

SEED2SCALE
SEED2SCALE
Κοινωνικη Καινοτομια

SEED2SCALE

Περιφερειακή Στρατηγική για την Κοινωνική Καινοτομία SocialInnovation στη Θεσσαλία

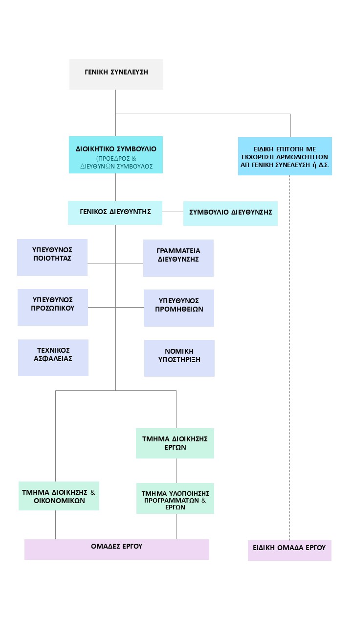
Οργανόγραμμα


Αναπτυξιακή Καρδίτσας

Μεγ. Αλεξάνδρου 34

1ος & 2ος όροφος

Τηλ. 24410 42363


Κ.Υπ.Ε.Α

Κατάστημα Ι-5

Δημοτική Αγορά

Τηλ. 24410 22800

Ολοκληρωμένα Έργα

Εγγραφείτε στο Newsletter μας..